电磁流量计

电磁流量计

  • 描述: 电磁流量计适用于大多数导电液体的流量测量,如泥浆、悬浮液、纸浆和粘稠液体。测量的首要条件是,被测介质中含有一定的导电介质。其测量结果不受温度,压力,粘度,密度的影响。被测介质中固体颗粒不影响测量结果。
详情信息

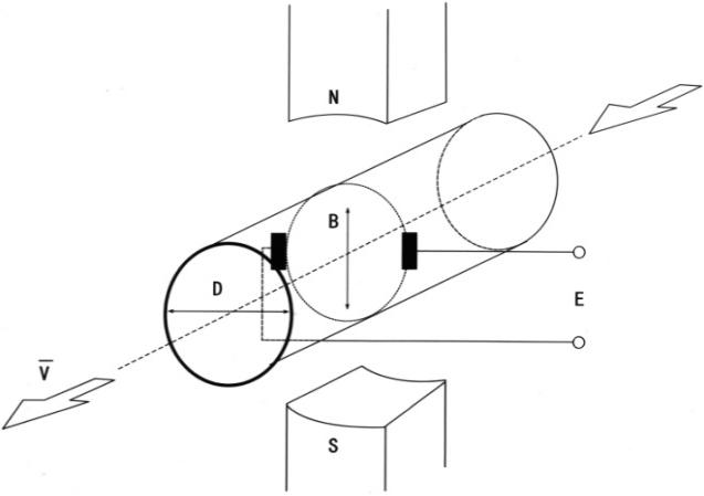
  二:工作原理

  根据法拉第电磁感应原理,在与测量管轴线和磁力线相垂直的管壁上安装了一对检测电极,当导电液体沿测量管轴线运动时,导电液体切割磁力线产生感应电势,此感应电势由两个检测电极检出,数值大小与流量成正比例,其值为:

  E=K·B·V·D

  式中:E-感应电势;

  K-与磁场分布及轴向长度有关的系数:

  B-磁感应强度;

  V-导电液体平均流速;

  D-电极间距;(测量管内直径)

  传感器将感应电势E作为流量信号,传送到转换器,经放大,变换滤波等一系列的数字处理后,用带背光的点阵式液晶显示瞬时流量和累积流量。转换器有4~20mA输出,报警输出及频率输出,并设有RS-485等通讯接口,支持HART和MODBUS协议。




  三:产品特点

  1 测量不受流体密度、粘度、温度、压力和电导率变化的影响。

  2 测量管内无阻流部件、无压损、直管段要求较低。对浆液测量有独特的适应性。

  3合理选用电极和衬里材料,即具有良好的耐腐蚀性和耐磨损性。

  4插入式电磁流量计在管道流量检测中,安装简单,可不断流,现场可带压开孔,具有安装优势与价格优势。

  5插入式电磁流量计流量的检测只与插入深度有关,故该流量计通用性广,互换性强。一种型号就可适用于各种规格管道的流体测量要求。可与任何标准二次仪表连接。

  6量程可多段设置,自动切换。


  四:传感器

  1管段式

  管径范围:DN2~DN1200

  流动方向:正,反,净流量

  量 程 比:150:1

  电 导 率:≥5s/c

  测量介质:水,污水,导电率大于5s/cm的液体,强酸强碱强腐蚀液体和泥浆矿浆纸浆等均匀的液固两相悬浮液体。

  精度等级:0.5级 1.0级

  流速范围:0.1m/s-15m/s

  压力等级:≤4.0 MPa (高压可定制)

  介质温度:-30℃~+160℃

  环境温度:-25℃~+60

  2插入式

  管径范围:DN300~DN3000

  材 质:传感器材质,不锈钢,电极材质,316L不锈钢

  适用管材:碳钢,不锈钢,铸铁,铜,PVC,铝,水泥管道,玻璃钢等管道。

  电 导 率:≥5s/cm

  测量介质:水,污水,导电率大于5s/cm的液体,强酸强碱强腐蚀液体和泥浆矿浆纸浆等均匀的液固两相悬浮液体。

  精度等级:0.5~10m/s ±1.5%Fs 0.1~0.5m/s ±2.0%Fs

  0.1~10m/s ±2.5%Fs (Fs指40%~100%满量程流量)

  流速范围:0.1m/s~10m/s

  压力等级:≤1.6 MPa

  介质温度:-20℃~+130℃

  环境温度:-20℃~+60℃


  五:转换器

  与传感器

  配套精度:0.5级 1.0级

  信号输出:4-20Ma DC (负载电阻0-750Ω)脉冲/频率控制电平

  通讯输出:RS232或RS485串行通讯,亦有防雷击保护MODBUS协议,HART协议,Profibus-DP协议

  供电电源:AC 220V允差15% DC 24V,纹波≤5%

  防爆等级:Exd[ia]iaqⅡCT5

  防护等级:TP65 特殊订制可达IP68

  环境温度:-25℃~+60℃

  相对湿度:5%~95%

  功 率:小于20W

  外 壳:压铸铝


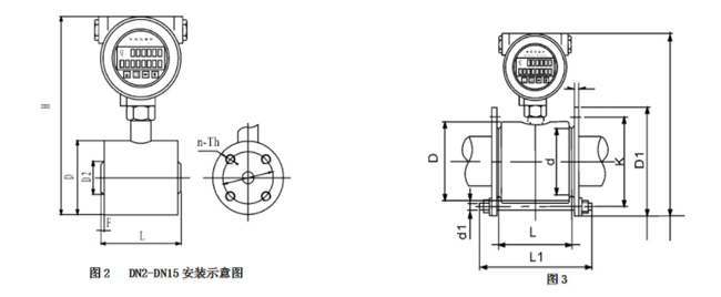
  六:电磁流量计外形结构及安装尺寸

  1.法兰连接式电磁流量计的结构尺寸和安装尺寸


  2.法兰夹装式电磁流量计的结构尺寸和安装尺寸




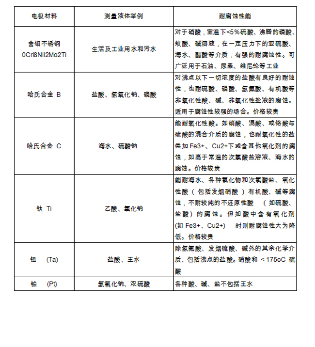
  附表1    衬里材料的性能及适用范围



  附表2    电极材料的性能及适用范围



上一条:均速管流量计
下一条:一体式超声波